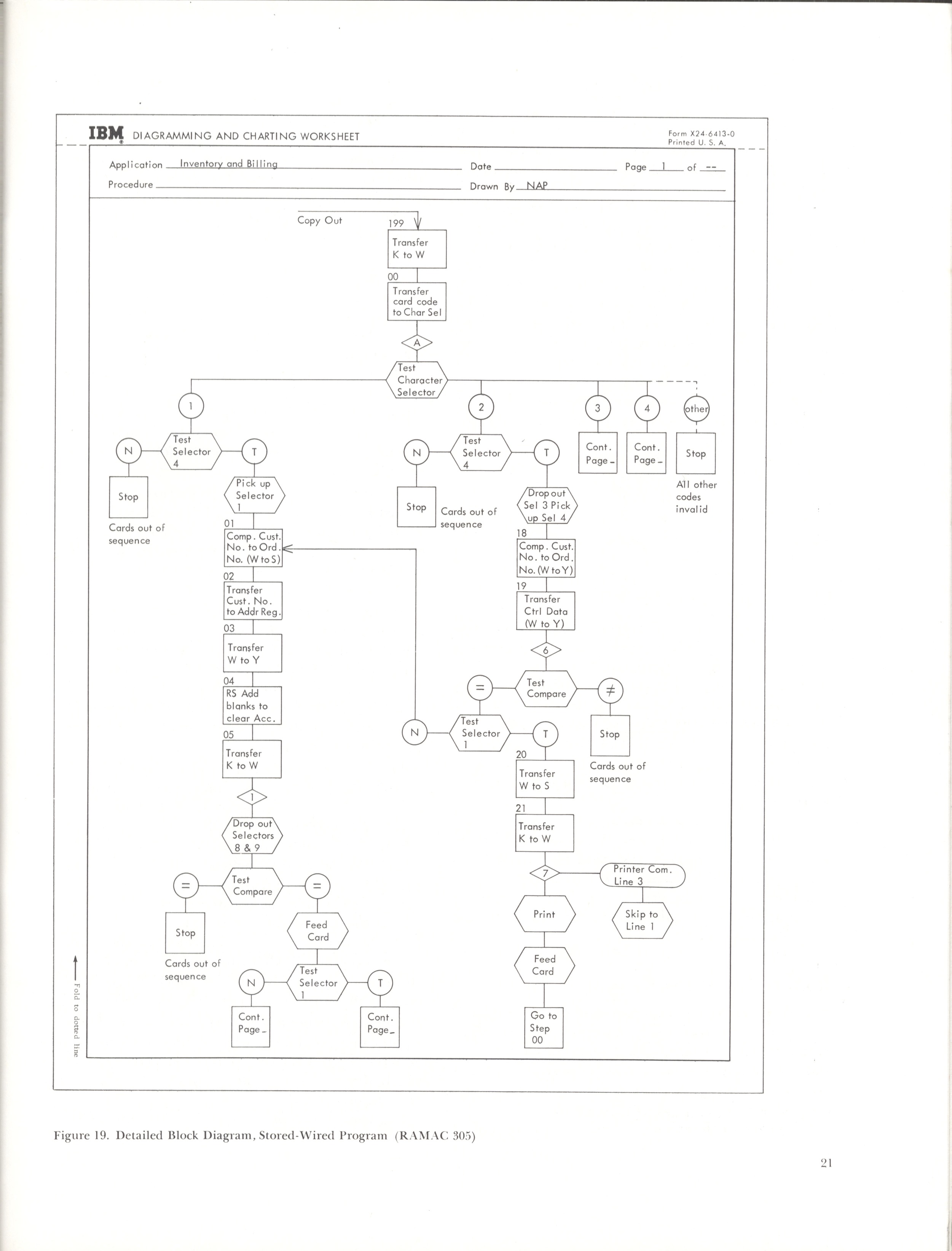
Flow Charting and Block Diagramming Techniques provides an instructional overview of standardized methods for documenting data processing procedures using flow charts and block diagrams. The manual defines the purpose and structure of both diagram types, introduces the full set of IBM-recommended symbols, and explains their use in representing documents, clerical functions, unit record machines, and data processing systems. It outlines techniques for illustrating system operations, decision points, program flow, and machine interactions across punched-card, RAMAC, and stored-program environments. Designed as a practical reference for systems analysts and programmers, the manual emphasizes clarity, consistency, and effective communication in the development and documentation of data processing workflows.
This copy of the manual is in good condition with minimal signs of wear with minor discolouration to the interior pages. All pages are intact and legible, and the binding is secure.
The archive contains several IBM flowchart templates that were designed to be used with the techniques outlined in this manual:













